Ojačevalnik za slušalke - na elektronke!

Novi projekti v službi so me spodbudili, da se po premoru od računalništva spet malo obrnem proti elektroniki.
Izbira projekta je prišla na dan ob spodbudi sodelavcev, ki se navdušujejo nad audiofilstvom. Odločil sem za izdelavo ojačevalnika na elektronke. Brskanje po internetu je razkrilo, da se z izdelavo takšnih in drugačnih izdelkov ukvarja veliko ljudi. Shem in razprav po raznih forumih ogromno.
Nadaljna raziskava je pokazala, da so deli za izdelavo težko dobavljivi in precej dragi. Tako sem se za pilotski projekt odločil, da se lotim manjšega projekta, kjer se bo pokazalo kako se ojačevalnik obnaša oziroma, če sploh deluje.
Odločil sem se za izdelavo ojačevalnika, ki ga je uglasbil Aren van Waarde (Žal povezava na projekt več ne deluje). Iz opisov navdušenih uporabnikov je bilo razvidno, da je ojačevalnik dober, potrebuje malo delov, ki so relativno lahko dobavljivi in ne pretirano predragi.
Ker z elektronkami nisem imel nobenih opravkov sem se najprej moral naučiti osnov, kot je imenovanje delov in samega delovanja. V pomoč mi je bila knjiga Akustika - konstrukcije in samogradnje akustičnih naprav (izdala AX elektronika d.o.o.), ter seveda internet.
Najprej sem zrisal celoten ojačevalnik in usmernik. Pri risanju sem si pomagal z programom Eagle, ki je za hobi rabo celo zastonj. (Seveda z določenimi omejitvami) Največ težav mi je delala elektronka E88CC, ker ima dva grelca, ki se lahko vežeta na različne načine a ravno ti detajli so manjkali pri opisih shem, ki sem jih našel.

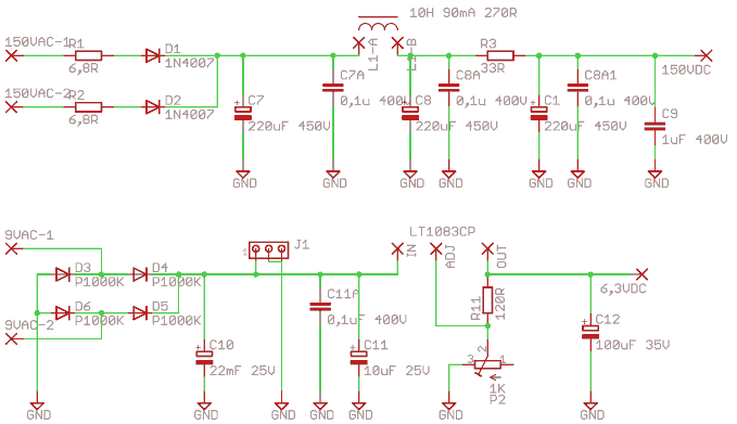
Shema napajalnika:

usmernik - električna shema

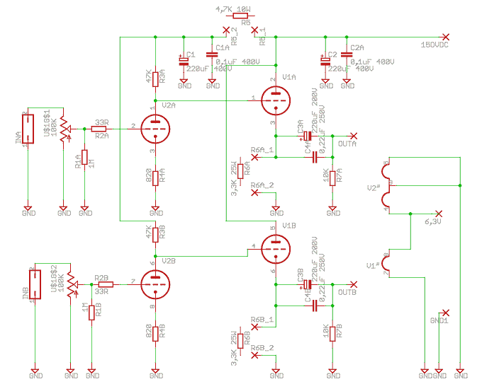
Shema ojačevalca:

ojacevalnik - električna shema

Kosovnice:

Ojačevalec

Oznaka Tip Količina
P1 100K log stereo potenciometer 1
R1a/b 1M Ohm 1W metal 2
R2a/b 33 Ohm 0,5W metal 2
R3a/b 47K Ohm 1W metal 2
R4a/b 820Ohm 1W metal 2
R5 4,7K Ohm 10W AL 1
R6a/b 3,3K Ohm 25W AL 2
R7a/b 10K Ohm 0,5W metal 2
C1, C2 220uF 450V ELKO 2
C1a, C2a 0,1uF 400V MKT 2
C3a/b 220uF 100V ELKO 2
C4a/b 0,22uF 250V MKT 2
V1 E88CC 1
V2 6AS7G 1
V1-podnožje Noval pcb-type tube socket 1
V2-podnožje Octal pcb-type tube socket 1

Usmernik



Oznaka Tip Količina
R8, R9 6,8 Ohm 1W metal 2
R3 33 Ohm 0,5W metal 1
C5, C6 * 22nF 1KV MKT 2
D1, D2 1N4007 2
C7, C8, C1 220uF 450V ELKO 3
C7a, C8a, C8a1 0,1uF 400V MKT 3
C9 1uF 250V MKT 1
D3-D6 P1000J 4
C10 22000uF 25V ELKO 1
C11 10uF 25V ELKO 1
C11a 0,1uF 400V MKT 1
IC1 LT1083CP 1
P2 1K Ohm multiturn trimpot 1
R11 120Ohm 1/4W 1
C12 100uF 25V ELKO 1
L1 10H, 90mA, 270Ohm 1

Vgrajeni deli:

Dele, ki sem jih izbral niso bili po kvaliteti nič posebnega. Kondenzatorji so poliestrski MTK tip. Mogoče sta kvalitetnejša edino Izhodna elektrolitska kondenzatorja C3a in b, ki sta Audio-grade kondenzatorja proizvajalca Elna. Upori so metalplastni 1W, razen večjih, ki so v AL ohišju in katerih moč je izbrana pretirano, samo se pa ne grejejo toliko, kot bi se pri manjših vrednostih. Zadostovali bi upori z 1/2 nižjo nazivno vrednostjo moči.
Skoraj vse komponente sem kupil preko distributerjev Buerklin in Distrelec. Nekaj zato, ker niso bili dobavljivi drugje, nekatere ker sem hotel "kontrolirano" poreklo. Velika večina kondenzatorjev je firme Epcos, dušilko usmernika sem kupil pri Šebart Milan-u, ki drugače izdeluje tudi kvalitetne ojačevalnike, ki delujejo na elektronke: ASV tube audio. Elektroniki, ki sem ju dobil (žal v katalogih ni oznak proizvajalcev) sta Philips za E88CC in RCA za 6AS7G.
C5 in C6 nista narisana na shemo, ker jih nisem vgradil. Ta dva kondenzatorja nisem še dobil, morala bi pa biti vezana vsporedno z diodo D1 in D2
Transformatorja sta dva. Pravzaprav bi moral reči, da sta toroidna transformatorja. Prvi se uporablja za gretje katod in ima izhodno napetost 9V, nazivna moč je 50VA. Drugi pa ima na sekundarju dva navitja po 115V, nazivna moč je 35VA.
Moči bi bile lahko malce nižje saj se transformatorja le rahlo grejeta. Ker sem imel namen vgraditi vse elemente ojačevalnika v eno škatlo sem pri transformatorjih zahteval, da izdelovalec dovije "magnetni oklop", ki naj bi zmanjšal stresanje polja v prostor. Izdelali so jih pri firmi Hitelektronik
Za ojačevalnik sem izdelal dva tiskana vezja enega za usmernik in enega za sam ojačevalnik. Tu pač nisem mogel iz svoje kože. Čeprav se je pri izdelavi usmernika pokazalo zakaj so takšni ojačevalniki narejeni v tehniki povezovanja točk. Velikokrat je namreč potrebno kakšno stvar spremeniti. To se je pripetilo tudi meni, saj je visoko napetostni napajalnik oddajal preveč bruma, ki je bil slišen v slušalkah. Da ojačevalnik brenči sem opazil šele, ko sem vsa vezja in komponente sestavil na kovinsko plošo in vse skupaj odnesel v prostor, kjer ni računalnika. Del brnenja sem odstranil z povezavo ničle usmernika na ploščo, dokončno pa sem ga odstranil šele, ko sem usmerniku dodal 33 Ohm-ski upor in 220uF kondenzator.

Opis sestavljanja / meritve

Ojačevalnik in usmernik sem brez težav sestavil in prispajkal. Največ časa sem porabil za preizkus usmernika.
Transformator za napajanje katod:
     
Uvhodna Uizhodna   Opomba
230V 9,73V   Neobremenjen!
225V 9,55V   Neobremenjen
       
Transformator za napajanje anod:      
Uvhodna Uizhodna   Opomba
230V 121,4V   Neobremenjen!
230V 121,4V   Neobremenjen!
       
Izhodna napetosti usmernikov:      
Usmernik katod:      
Uvhodna Upred regulatorjem Uizhodna Opomba
230V

10,8V

6,004V pri bremenu 5,06Ohm
      Poraba ojačevalca je 2,75A
Usmernik anod:      
Uvhodna Uizhodna Breme  
230V 106,4V 481,8 Ohm Brez R3 in C8A1
230V 113,6V 600 Ohm Brez R3 in C8A1
230V 119,3V 720 Ohm Brez R3 in C8A1
230V ? Ojačevalnik Z R3 in C8A1

Odpravljanje brnenja sem opisal že v prejšnjem koraku. Za preprečevanje lovljenja raznih motenj preko zraka sem dodal čez vezje dodano plast tiskanine, ki je oddaljena od vezja ojačevalnka 5mm. Plošča je v eni točki ozemljena oziroma priključena na maso ojačevalnika. Vse ostale mase so drugače priklučene na eno točko, ki se nahaja na vezju usmernika.
Napetost bi bila verjetno lahko še kakšen volt nižja, saj regulator LT1083 ne potrebuje tako visoke napetosti za ustrezno delovanje. Izhodno napetost sem nastavil na 6V.

Izdelana vezja:

Ojačevalnik:

Vezje ojačevalnika - pogled od  spodaj Vezje ojačevalnika pogled od zgoraj

Usmernik:

Vezje usmernika - pogled od spodaj Vezje usmernika - pogled od zgoraj

Sestavljen ojačevalnik - prvi vklop:

Testna postavitev

Ojačevalnik sestavljen na začasno ohišje:

Testna postavitev - 2

Izdelava končnega ohišja se je rahlo zavlekla, zaradi zunanjih izvajalcev. Zato zaenkrat objavljam samo računalniško simulacijo.
Računalniška predstavitev

Ohišje ima zgornjo in spodnjo ploščo izdelano iz 3mm Aluminija. Prav tako sta aluminijasta stranska hladilnika. Prednja in zadnja plošča sta izdelani iz 12mm pleksi plošč. Prav tako sta izdelana iz pleksija gumb za glasnost, ter gumb za vklop.

Končan izdelek:

Dokončan ojačevalnik

Še pogled od zadaj:

Dokončan ojačevalnik pogled od zadaj

In pogled notranjosti:

Dokončan ojačevalnik pogled notranjosti

Izdelava delov iz pleksi stekla se je pokazala kar za zahtevno, saj je bilo treba paziti, da je bila hitrost orodja dovolj visoka, da se material ni krušil, hkrati pa dovolj nizka da se ni topil. Premer vklopnega gumba sem pred izdelavo povečal.
V končni verziji sem dodal usmerniku anodne napetosti še dodaten RC filter (R=33Ohm ter C=220uF), ter s tem zmanjšal brnenje na komaj slišen nivo. Druge modifikacije pri tem problemu niso pomagale. Elektronke so očitno izredno občutljive na nihanje anodne napetosti.

P&P 29.10.2004
Get Firefox Linux Mint