Cubieboard audio projekt - Predojačevalec
Povezava do Cubieboard:
Cubieboard
Povezava na
Cubieboard Audio projekt
Povezava na
napajalnik za Cubieboard
Med testiranjem in konfiguriranjem Linux okolja na Cubiboardu sem opazil, da je nivo signala iz Cubieboarda v primerjavi s CD predvajalnikom nizek.
Druga opazka pa leti na prisotnost enosmerne napetosti na audio izhodu Cubieborada, ki povzroča pokanje v zvočnikih pri spreminjanju glasnoti ojačevalca
ter ob vklopu cubieboarda.
Ločevanje enosmerne napetosti iz signalne poti je enostavno z uporabo kondenzatorjev. Amplituda pa se lahko popravi z predojačevalcem.
Zato sem se odločil izdelati kvaliteten predojačevalec, s katerim odstranim obe težavi.
Za ojačevalec sem se odločil uporabiti Operacijski ojačevalnik LME49990 proizvajalca Texas Instruments. Ojačevalnik se ponaša z izjemno majhnim
lastnim šumom, izjemno majhnim popačenjem in hitrim odzivom. Zelo primeren za uporabo v hi-end audio napravah. Cubieboard sicer ne spada v to kategorijo,
a zakaj bi predojačevalec uporabili samo zanj?
Predojačevalnik vsebuje dve stopnji, od katerih vsaka zaradi izbranih komponent signal napetostno ojača za približno 1,8x. Vsaka stopnja vsebuje
tudi low pass filter, ki reže frekvence višje od približno 480KHz, ter hipass filter, ki odreže frekvence nižje od 9Hz. Ker ojačevalec vsebuje
dve stopnji sta strmini rezanja večji. Dve stopnji omogočita tudi uporabo uporov z nižjo upornostjo, kar tudi manjša šum ojačevalca.
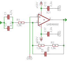
Če pogledamo shemo ene stopnje ojačevalca zgleda takole:
Če hočemo izračunati ojačanje A je to enako A= - (R2+R3) / R1, kar znese - (1,6K+1,6K) / 1,8K = - 1,78 (-5dB)
Zakaj "-" ? Ker je ojačevalnik uporabljen v invertirani vezavi - signal pride na - nogico ojačevalnika. To ne pomeni nič drugega
kot to da se signal obrne za 180o, ker pa sta uporabljena 2 ojačevalnika v eni veji je signal na izhodu še vedno v fazi z vhodnim signalom.
Ker uporabljam v vsaki veji 2 ojačevalnika je skupno ojačanje As = A1* A2 = -1,78*-1,78 = 3,17 (10db). To je bilo za moj primer dovolj, da
sem bil z rezultatom zadovoljen.
Kaj pa filtri?
V vezju je opaziti tudi nekaj kondenzatorjev. C1 in C2 skupaj z uporom R1 tvorijo visoko poropustni filter, frekvenčna meja FH pa se izračuna
po enačbi FH= 1 / (R1* (C1+C2) * 2 * PI),
kar znese 1/(1,8K*(4,7e-6+4,7e-6)*2*3,14 = 9,41Hz. Ta filter je bolj posledica tega, da sem hotel predojačevalce galvansko ločiti od Cubieboarda.
Če bi bilo možno bi kondenzatorje raje dal večje, saj bi to pomenilo, da je frekvenca rezanja nižja. Žal se majhnih folijskih kondenzatorjev
(sploh, če bi hotel polipropilenske, ki jih poznavalci priporočajo za takšno uporabo) ne dobi. Zato je bila izbira neke vrste kompromis.
Kaj pomeni frekvenčna meja visoko propustnega filtra?
Toda je pri frekvenci 9,41Hz ojačanje signala za faktor 0,707 (3dB) manjši od signala višje frekvence, za frekvence nižje od 9,41Hz
pa ojačanje še pada za 20dB za frekvenco, ki je za 10x nižja od frekvenčne meje. Torej če je frekvenca 100x nižja od nominalne je ojačanje že 40dB nižje.
Za nizko propustni filter pa poskrbi kondenzator c5, ki je vezan vzporedno z R2 in R3. Z višanjem frekvence se navidezna upornost kondenzatorja
niža in s tem se skupna navidezna upornost elementov tudi niža. Ker upornost skupne upornosti direktno vpliva na ojačanje ojačevalca se ojačanje zmanjša.
Namen tega filtra je predvsem odstraniti neželene oscilacije, ki bi lahko nastale pri visokih frekvencah. Frekvenčna meja se izračuna po enaki
enačbi kot prej: FL=1 / ((R2+R3)*C5 *2* PI) kar znese 1/((1,6K+1,6K)*100pF*2 *3,14) = 497611Hz. To ponovno pomeni, da je pri tej frekvenci ojačanje
za faktor 0,707 (3dB) nižji od nižjh frekvenc in pada za 20dB vsakič, ko frekvenco povišamo za 10x.
Zaradi zaobljenih prehodov sem frekvence Low-pass filtra podal precej visoko, saj sem hotel čimbolj linearno ojačanje skozi slišni del frekvenčnega spektra.
Shemo enega kanala ojačevalca sem preslikal v simulator TINA, ki ga brezplačno ponuja Ti na svoji strani, z njim pa je možno simulirati tudi izbrani operacijski
ojačevalec.
Rezultati simulacije so vidni v spodnji sliki.
Višji hribček ima bolj strma pobočja - to je signal na izhodu iz predojačevalnika, nižji hribček pa je signal po prvi stopnji.
Rezultati izračunov se lepo vidijo tudi na grafu.
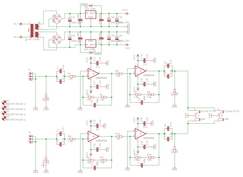
Shema predojačevalnika:
Poraba je nizka, zato za napajanje zadostuje 2,4VA transformator.
Regulatorja imata od izhoda proti vhodu vezano diodo, ki zaščiti regulator ob izklopu, ker so na izhodu večji kondenzatorji, kot na vhodu, kar ob
izklopu lahko povzroči tok v obratni smeri, ki poškoduje regulatorje. Na izhod obeh regulatorjev sem na koncu prispajkal še 1K ohm upor, ki
je bil potreben za stabilno delovanje regulatorjev, ker je poraba vezja zelo majhna.
Izdelano vezje je dvostransko z dvema velikima poljema bakra, ki uspešno duši motnje. Izbira izhodnega konektorja ni najbolj posrečena, a v kratkem
času nisem dobil nič bolj ustreznega. Keramični kondenzatorji C13, C14, C15, C16, C17,C18, C19, C20 priporoča Ti za izboljšanje odzivnosti operacijskih
ojačevalnikov LME49990.
Top layer
Bottom layer
Vezje je enake velikosti kot Cubieboard, vključno z luknjami za pritrditev, tako da se vezje z distančniki enostavno privije kar na Cubieboard.
Izdelana tiskanina izgleda takole:
Moral sem samo povečati luknji za zaskoke činč konektorja, da sem lahko vstavil konektor.
In še skupaj s Cubieboardu:
Uporabljeni elementi:
| Element |
Vrednost |
Opomba
|
| B1, B2 |
B125 |
B-DIL Diotec |
| C1, C2, C3, C4, C7, C8, C9, C10 |
4,7u |
Farnell
9752315 |
| C5, C6, C11, C12 |
100p |
Farnell
1005979 |
| C13, C14, C15, C16, C17, C18, C19, C20 |
2,2u |
Keramika 1206 |
| C21, C22, C23, C24 |
100n |
Keramika 1206 |
| C25, C26, C29, C30 |
1000u 25V |
Elektrolit 5-13, low esr |
| C27, C28 |
1000u 16V |
Elektrolit 5-10,5 |
| D2, D3 |
1N4004 |
DO41 |
| IC1, IC2, IC3, IC4 |
LME49990 |
Farnell
2064705 |
| IC5 |
LM7806 |
|
| IC6 |
LM7906 |
|
| J1, J2 |
|
Letvica R=2,54 3P |
| R1, R6, R9, R14 |
1,8k |
Farnell
1841759 |
| R2, R3, R7, R8, R10,R11, R15, R16 |
1,6k |
Farnell
1841758 |
| R4, R5, R12, R13 |
10k |
Farnell
1717751 |
| TR1 |
2x 6V 2,4VA |
Transformator |
| X3 |
|
Lestenčna R5 za TIV |
| X4 |
RCA-4-117-01 |
IC elektronika: 267011400200 |
Za prikop audio signalov uporabljam 3 polne konektorje, ki jih imam na zalogi. So popolnoma kompatibilni s 3 polno letvico, ki ima kvadratne
pine z rastrom 2.54mm. Te letvice so združljive z žensko letvico - glej spodnjo sliko, na katero prispajkam oklopljene žice, po katerih pripeljem audio
signal. Stik je zanesljiv, in letvica omogoča enostaven odklop kabla če je potreben.
Z izdelanim izdelkom sem zelo zadovoljen, saj deluje odlično in po pričakovanjih.
Sledi še izdelava preprostega napajalnika in vgradnja v ohišje.
Še PDF datoteke:
Shema
TIV - spodnja stran
TIV - spodnja stran - oznake
TIV - Zgornja stran
TIV - Zgornja stran - oznake
P&P© 19.5.2013