Nastavljivi napajalnik

Pri razvoju ali experimentiranju z elektronskimi vezji prej ali slej potrebujemo kvaliteten in nastavljiv napajlnik.
Pri brskanju po internetu sem že pred leti prišel do zanimive rešitve, ki sem jo sedaj končno tudi realiziral.
Gre za napajalnik z nastavljivo izhodno napetostjo 0-30V ter nastavljivim izhodnim tokom 0-3A.
Napajalnik je klasične izvedbe, kar pomeni, da se v najslabših pogojih na močnostnih komponentah troši ogromno toplote. To je potrebno upoštevati pri izbiri hladilnih teles.

Elekrična shema: Shema

Kratek opis delovanja:

Operacijski ojačevalnik IC1 s pomočjo zener diode D8 skrbi za referenčno napetost, operacijski ojačevalnik IC3 skrbi za nastavljanje in omejevanje izhodnega toka, ter IC2 skrbi za nastavljanje izhodne napetosti, preko njega pa IC3 tudi na izhodni tok. (Zmanjšuje napetost toliko časa, da tok pade na nastavljeno vrednost. ) IC3 tipa tok skozi breme preko napetosti, ki se pojavi premosorazmerno z bremenom na uporu R7. Potenciometer P2 služi za nastavljanje željene izhodne napetosti, poteciometer P1 služi za nastavljanje izhodnega toka, trimer RV1, pa je namenjen nastavlajnju ničle.
Zanimiva je tudi rešitev s katero brez dodatnega odcepa na transformatorju dobimo poleg pozitivne tudi negativno izhodno napetost. Iz usmerniškega mostička je poleg - in + priključka na vezje pripeljan še en ~ priključek (AC).
Detajl električne sheme
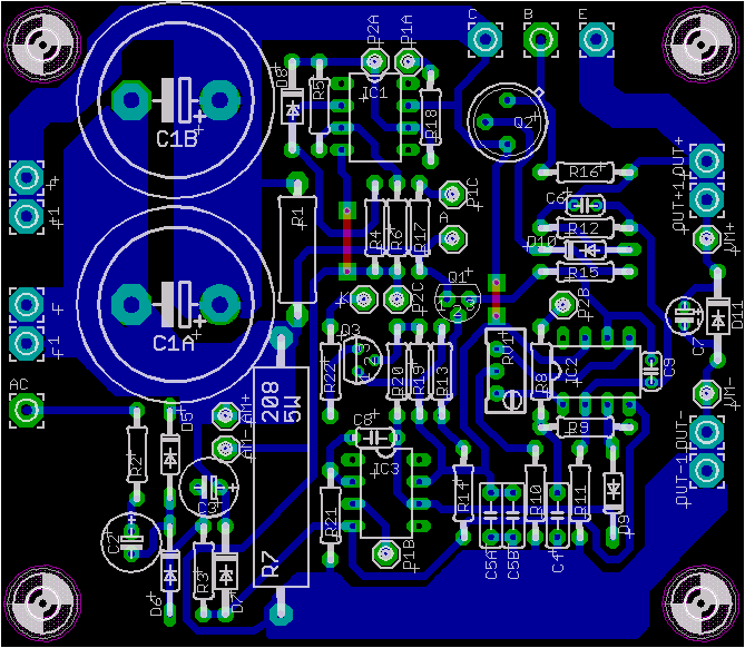
Vezje in shemo sem prerisal v Eagle. Ker je brezplačna verzija rahlo omejena z velikostjo tiskanega vezja, sem vezje močno minimizira, kar pa se je na koncu poznalo le na prostoru, ki sem ga namenil za priklop vodnikov potenciometrov, led diode ter inštrumenta, ki meri tok. Na spodnji sliki so z rdečo narisane potrebne prevezave (mostički)
Vezje se izdela iz enostransko oslojene ploščice iz materiala, ki je na voljo. (pertinaks, vitroplast ...)
Slika tiskanega vezja
Ker sem se projekta lotil malo bolj resno, sem že v osnovi hotel vgraditi tudi dva inštrumenta, ki bi kazala stanje napetosti in toka napajalnika. Za merjenje toka sem uporabil kar upor R7, preko katerega že teče tok bremena. Za prikaz pravilne vrednosti je bilo potrebno le izračunati pravilno vrednost upora v delilniku napetosti.
Potenciometre se priključi na vezje tako da je srednji odcep priključen na sponko, ki ima oznako B (P1B, P2B) A in C oznaki pomenita skrajna odcepa potenciometra.
Močnostni tranzistor se priključi nasponke C B E, ki hkrati označujejo tudi priključke tranzistorja.

Tako ostanejo na vezju še priključki za priklop usmerniškega mostička: +, - ter ~, ki so hkrati tudi oznake priključkov na mostičku. Usmerniški mostiček sem zaradi gretja namontiral kar na hladilnik, ki hladi tudi že močnostni tranzistor.
Merilne priključke inštrumentov se priključi na sponki AM+ in AM- za ampermeter, ter VM+ in VM- za voltmeter.
Za izdelavo tiskanih vezij sem uporabil že preizkušeni fotopostopek.

Foto postopek je približno takšen:

  1. Na paus papir z laserskim tiskalnikom natisnem film
  2. Film gre za 1/2h v škatlo, v kateri sem prej razlil malo nitrorazrečila. Po pol ure je film bistveno bolj neprosojen. Tudi velike črne površine so še sprejemljive
  3. Film nalepim na ploščico, ki ima že nanos fotolaka. Stran tiska je obrnjena proti ploščici
  4. Film obtežim z 3mm prozorno ploščo pleksi stekla
  5. Osvetljujem 22minut z živosrebrno žarncico brez zunanjega plašča (razdalja 30cm)
  6. Sledi razvijanje z NaOH - uporabim 1 zajemalno v 1/2L vode.
  7. Razvijanje traja cca 30s
  8. Sledi jedkanje v mešanici HCl in H2O2
  9. Po jedkanju sledi vrtanje lukenj
  10. Po vrtanju z alkoholom ali kakšnim drugim organskim topilom odstranim z bakra fotolak
  11. Sledi spajkanje
  12. Spajkam najprej komponente, ki so manj občutljive na temperaturo nato tiste ki so bolj občutljive
  13. Po spajkanju vezje zaščitim z kolofonijo proti oksidiranju.

Še nekaj utrinkov pri izdelavi tega projekta:

Zjedkano, izvrtano, ter očiščeno vezje:
Fotografija vezja pogled od spodaj

Delno sestavljeno vezje, pred spajkanjem je pametno označiti na vezju vse izhode, ko bo na vezju polno elementov je ta naloga bistevno težja
Tiskano vezje pogled od zgoraj

Končan izdelek:

Na vezju manjkajo še operacijskii ojačevalniki, ki jih vstavim nazadnje.
Tiskano vezje - z vsemi elementi

Izdelavi vezja je sledilo seveda preizkušanje.

Na vezje sem prispajkal vse dodatne dele: Potenciometre, led diodo, izgodni tranzistor, priključil vezje na usmerniški mostiček in izbrani transformator, ter na izhod inštrument za merjenje napetosti.

Vklop in usmernik deluje. :-))
Poizkušam zavrteti potenciometre, napetost se dviga, spušča od 0 do 30 kot je napisano. Sploh ni teba nič nastavljati. Kaj pa tokovna ragulacija? Na izhod priključim en 24V ventilator ter malo vrtim potenciometer za tokovno regulacijo. Deluje. Usmernik tako dobi dovoljenje za vgradnjo v ohišje.

Vgradnja

Zaradi pomanjkanja orodja in prostora, se pri izdelavi ohišja ponavadi odločim kar za nakup ohišja.
Tudi tokrat je bilo tako. Kupil sem dovolj veliko ohišje, da je znotraj še malo prostora za kakšno razširitev. Postopek vgradnje je bil sledeč:
  1. Vse vgradni dele smiselno zložiti na mizo
  2. Dele, ki so mišljeni za montažo na prednjo oziroma zadnjo stranico zložiti posebej
  3. Izmeriti mere vgradnih delov
  4. Izmeriti razdalje med deli in določiti minimalne razdalje med deli, da je zadoščeno varnosti.
  5. Za razpored delov na prednji stranici je potrebno malo več časa, da se zadosti še ergonimiji, torej da posamezni deli niso napoto en drugemu, ko izdelek uporabljamo.
  6. Sledi prerisovanje izmer na dele, ki bodo obdelani. Z tankim alkoholnim flumastorm lahko izmere prenesemo na obdelovanec. Ta to lahko uporabite tudi črtalo, vendar lahko črte narisane z alkoholnim flumastrom kasneje izbrišete, drugh pa ne. Pri luknjah je dobro narediti malo večje, tako da so klub netočnosti še uporabne.
  7. Mesta lukenj pred vrtanjem označiti z točkalom. S tem je vrtanje na pravo mesto bistveno lažje saj konica svedra ne poplesava po površini pločevine.
  8. Obdelava prednje in zadnje stranice je malo težavnejša, saj je potrebno izdelati nekaj pravokotnih lukenj, potrebnih za vgradnjo inštrumentov, vklopnega stikala ter priključne vtičnice. Postopek je sledeč. Po zarisanju lokacij lukenj je potrebno v štiri vogale luknje izvrtati tako velike luknje, da je možno vstaviti vbodno žago. Potem sledi obdelava z vbodno žago. Ker ta obdelava ni grozno točna je mogoče za začetek te luknje izdelati rahlo manjše, in jih po uporabi povratne žage popiliti na ustrezno velikost. Pred uporabo žage je površino pametno zaščititi pred poškodbami, saj na površini žaga pusti lise.
  9. Sledi še lepotni popravek prednje in zadnje stranice z rotacijsko-vibracijsko brusilko tako, da površina izgleda hrapava.
  10. Sledi vgradnja komponent. In finalni preizkus delovanja.

Še nekaj utrinkov:

Izbran razpored elementov na prednji stranici.
Fotografija prednje stranice - pred obdelavo

Risanje pozicij lukenj na stranici:
Fotografija ohišja - spodnji del

Grda prednja stranica, vidijo se mesta, kjer je po površini drsala povratna žaga.
Fotografija prednje stranice - obdelana

Notranjost ohišja z vgrajenimi elementi:
Fotografija usmernika - notranjost

Končan izdelek:
Fotografija - pogled od spredaj

Zaključek

Dimenzioniranje hladilnika za hlajenje tranzistorja:
Uporabil sem hladilnik dimenzij 130x40x100 podoben SK57-100, ker mi je ležal doma od nekega starega projekta. Žal ta hladilnik za polno obremenitv ni primeren. Za moje potrebe pa popolnoma zadošča.
Ob primerjavi podatkov ima izbrani hladilnik toplotno upornost okoli 1K/W, kar je premalo za hlajenje tranzistorja ob polni obremenitvi.
Po izračunu bi za obremenitev 75W hladilnik imeti Rth maksimalno 0,3K/W. Raje manj. Če je izhod nastavljen na recimo 5V, tok bremena pa je 3A, potem je izgubna moč na tranzistotorju 25V (30V-5V) * 3A = 75W

Kako izračunati kakšen hladilnik potrebujemo? FischerElektronik ima to prav lepo razloženo.
Hladilnik sem vgradil kar v ohišje, saj za mojo potrebo to lahko naredim.

Kosovnica:

Element Vrednost Količina
R1 2,2 KOhm 1W 1
R2 82 Ohm 1/4W 1
R3 220 Ohm 1/4W 1
R4 4,7 KOhm 1/4W 1
R5, R6, R13, R20, R21 10 KOhm 1/4W 5
R7 0,47 Ohm 5W 1
R8, R11 27 KOhm 1/4W 2
R9, R19 2,2 KOhm 1/4W 2
R10 270 KOhm 1/4W 1
R12, R18 56KOhm 1/4W 2
R14 1,5 KOhm 1/4W 1
R15, R16 1 KOhm 1/4W 2
R17 33 Ohm 1/4W 1
R22 3,9 KOhm 1/4W 1
RV1 100K trimer muliturn 1
P1, P2 10KOhm linearni potenciometer 2
C1 3300 uF/50V electrolitski 2
C2, C3 47uF/50V electrolytic 2
C4, C5 100nF polyester 3
C6, C9 100pF ceramični 2
C7 10uF/50V electrolitski 1
C8 330pF ceramični 1
Mostiček KBPC2508 1
D5, D6, D9, D10 1N4148 1
D7, D8 5,6V Zener (BZX 56) 2
D11 1N4001 dioda 1A 1
Q1 BC548 ali BC547 1
Q2 2N2219 1
Q3 BC557, ali BC327 1
Q4 2N3055 1
U1, U2, U3 TL081 3
D12 LED dioda 1

Film za tiskano vezje: PDF 76KB
Električna shema: PDF 135KB
Eagle 4.15 projekt: RAR 57KB

P&P 4.3.2006
Get Firefox Linux Mint