Daljinski upravljalnik za razdelilec
V Dnevni sobi se je nabral en kup elektronskih naprav, ki po malem ves čas porabljajo električno energijo, tudi če same naprave niso v uporabi.
Gre za:
- Tv
- Ojačevalec
- CD predvajalnik
- Router
- WD TV
- WD MyBook
Vse te napravice skupaj porabijo kar okoli 30W elektrike že s tem, da so samo priključene na napajanje. Poleg porabe me je motil tudi zvitek kablov
vseh teh naprav, ter težavno odklapljanje vse te opreme med nevihtami. Zato sem se odločil izdelati eno elektronsko vezje, ki mi bo omogočalo
odklop vse te opreme v enem preprostem koraku.
Ena izmed zahtev je bila tudi majhna poraba krmilnika. Zato sem poizkušal narediti porabo vezja najmanjšo možno. Po izkušnjah, ki jih imam je uporaba
klasičnih transformatorjev, tudi tistih najmanjših precej potratna, saj se pošteno grejejo tudi brez bremena. Zato sem se odločil uporabiti kar en stikalni
napajalnik. Glede na število neuporabnih telefonov, ki se mi valjajo doma sem se odločil uporabiti kar polnilec starega mobilnega telefona. Ti imajo
dovolj veliko tokovno zmogljivost, ter izredno dober izkoristek.
Upravljanje vezja sem si zamislil kar z daljinskim upravljalnikom, ki ga uporabljam že za upravljanje z ojačevalcem. Ima namreč še dovolj prostih
tipk. (Več tule:
ojačevalec HIFI upravljanje z IR)
Zaradi nižanja porabe sem namesto klasičnega releja uporabil bistabilni rele. Bistabilni rele porablja energijo le v fazi preklopa. Imamo
na voljo več bistabilnih relejev, ki se razlikujejo po načinu proženja kotve. Nekako so na voljo dve glavni različici:
- Prva ima dve fizično in električno ločeni tuljavi, ter druga, ki ima eno samo tuljavo. Prva
različica ima tuljavi lahko na eni strani tuljav že narejeno prevezavo, in ima tako
3 priiključke za tuljavo. Preklop med enim in drugim stanjem se vrši
tako, da priključimo napetost na eno tuljavo, za drugo stanje pa je potreben
priklop druge tuljave.
- Pri drugi različici, pa sta na voljo le dva priključka, rele
pa zahteva, da za preklop med stanjema obrnjemo polariteto na tuljavi.
Skupno vsem pa je to, da je napetost na tuljavi potrebna le za čas preklopa, kar pa je ponavadi manj od 200ms.
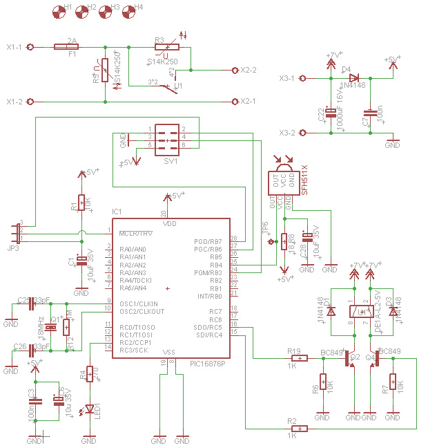
Na zalogi sem imel en 16F876 procesor, ki je za takšno nalogo sicer malo preobilen, saj sem porabil le 4 vhode/izhode.
Vhod iz IR sprejemnika je vezan na RB4, ki že omogoča proženje prekinitev ob dogodkih na tem vhodu. Ta procesor omogoča prekinitve le na štirih nogicah
- RB4 - RB7.
RC5 in RC4 sta uporabljana za poganjanje tuljav releja preko tranzistorjev Q2 in Q4
RC2 pa sem uporabil za indikacijo vklopa / izklopa. Pomagala pa je tudi pri razhroščevanju programa.
Prvič sem na vezju predvidel tudi možnost programiranja procesorja, ko je ta že v vezju. V ta namen je na vezju konektor SV1, preko katerega procesor
dobi vse signale, za nalaganje programa. Nalaganju programa služi tudi skakač JP3, saj mora biti pin MCLR med programiranjem na visoki napetosti, ki jo
nudi programator.
Vezje vsebuje tudi dva varistorja, ki skrbita za ostranjevanje prednapetostnih motenj - R3 na kontaktu releja, R5 pa omrežno napetost. Slednji z varovalko
služi tudi zaščito priključenih naprav, saj bi varovalka pregorela v primeru, da bi bila vhodna napetost višja od 250V.
Napisani program omogoča delovanje na dva načina. Prva tipka služi za vklop in izklop, druga tipka prav tako, le da je ob vklopu z drugo tipko
čas vklopa samodejno omejen na 2h, kar bi bilo uporabno za kakšno časovno omejeno delovanje zaradi kakršnega koli vzroka.
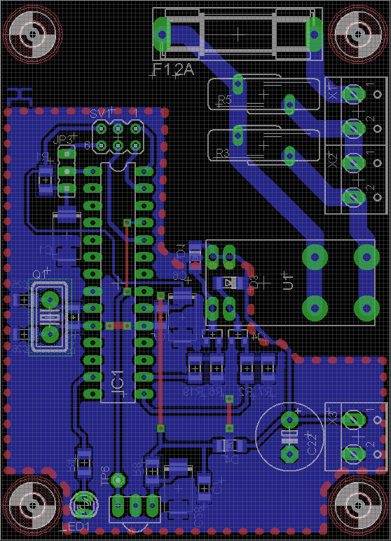
Tiskano vezje je veliko 58x80mm. Sem pa pri prvem poizkusu naredil dve napaki. Zaradi površnosti sem IR sprejemnik zvezal na RB0, ker sem mislil, da kompletni
portB proži interupte. Druga pa se mi je pripetila pri risanju releja. Nožici kontaktov stikala releja sem povezal na napačna pada. Na srečo
je bilo obe napaki relativno enostavno popraviti.
Na vezju je nizkonapetosti del ločen od visokonapetostnega za več kot 8mm, kar sicer nebi bilo nujno, ker je vezje zapakirano v plastično ohišje,
brez kovinskih delov, ki bi jih uporabnik lahko prijel, a previdnost ni nikoli odveč . Vezje bi lahko po višini še nekoliko pomanjšal.
Nastalo je tole profesionalno izdelano tiskano vezje:
Zgornja stran vezja
Spodnja stran vezja
Potrebne predelave
Vgradnja v ohišje.
Progam napisan v Mikrobasic-pro:
Program
Program deluje le z daljincem Philips RC2K14. Za kakšen drug daljinec bi bilo treba kak kos programa predelati.
P&P 19.12.2012